教育活動

教育活動

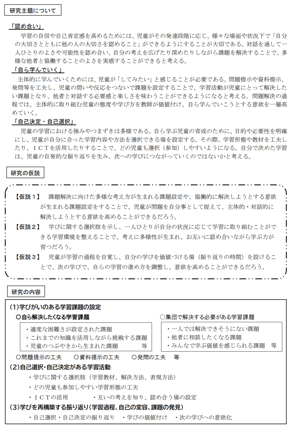
R7研究①.png

R7研究②.png

R7研究③.png

アクセス統計

学校所在地

〒769-1502
香川県三豊市豊中町
笠田笠岡2192番地1
TEL:(0875)67-2004
FAX:(0875)67-6423
EMail:
kasada@city.mitoyo.lg.jp

携帯サイト